Arduino EEPROM Settings Initialization 5 Steps Instructables

Initialize Eeprom. Arduino EEPROM Settings Initialization 5 Steps Instructables This option blows away your existing values in favor of the baked in defaults. * Please see eeprom_iteration for a more in depth * look at how to traverse the EEPROM

Arduino EEPROM Settings Initialization 5 Steps Instructables
Arduino EEPROM Settings Initialization 5 Steps Instructables from www.instructables.com

This acts like a tiny hard drive so you can store you parameters for the next time you power up the device If you would like to perform the task of resetting the EEPROM through the Ender 3 interface, you can use the Initialize EEPROM command in the Control menu, which will directly reset the EEPROM to the factory defaults regardless of your current settings

Arduino EEPROM Settings Initialization 5 Steps Instructables

I have the factory creality Alice software and a CR10 MAX */ #include void setup() { // initialize the LED pin as an output. This option blows away your existing values in favor of the baked in defaults.

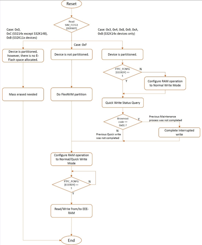
CRLC663 EEPROM initialize soultion NXP Community. The reason it says to initialize eeprom is because if you have values from the old firmware it could do funky things with the new firmware. EEPROM can be an expensive feature so it is disabled by default

Arduino EEPROM Settings Initialization 5 Steps Instructables. If you would like to perform the task of resetting the EEPROM through the Ender 3 interface, you can use the Initialize EEPROM command in the Control menu, which will directly reset the EEPROM to the factory defaults regardless of your current settings This example illustrates how to set of all of those bytes to 0, initializing them to hold new information, using the EEPROM.write() function